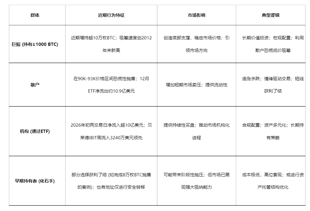
当持有超过10万枚比特币的新生巨鲸悄然入场时,大量散户投资者正恐慌性地抛售手中筹码,市场在资金流动中悄然完成一次残酷的换手。比特币巨鲸们正在以前所未有的速度囤积数字黄金。数据显示,持有至少1000枚BTC的钱包近期累计增持了超过10万枚比特币
新生巨鲸的持仓更是突破了10万枚,价值约120亿美元。与此同时,超过百万美元的大额日转账数量已升至两个月最高点。
巨鲸的饕餮盛宴与普通投资者的恐慌抛售形成了戏剧性的对比。这个市场正在上演一场无声的财富转移。

一、市场驱动力:从叙事幻想到资金洪流
宏观环境的转变为比特币提供了强力支撑。美国国债收益率曲线摆脱了持续数年的倒挂状态,经济格局的变化推动了市场对风险资产的重新定价。这种宏观变化恰好与加密市场的内部转折点相遇。
● 真正值得注意的是市场驱动力的根本性转变。2025年的比特币上涨主要依靠“减半叙事”和“ETF上线预期”等故事推动,而2026年的上涨则建立在实实在在的资金流动之上。
● 美联储的货币政策悄然转向。经过近三年的量化紧缩,美联储资产负债表已从9万亿美元缩减至6.6万亿美元,抽走了2.4万亿美元的流动性。而现在,这一趋势已经反转。
● 根据最新数据,美联储资产负债表在一周内增加了约594亿美元。虽然这并非2020年式的量化宽松,但流动性的重新注入为包括比特币在内的风险资产提供了基础支撑。
● 市场机制也在自我修复。经历了2025年末的抛售潮后,比特币衍生品市场的过度杠杆已被大幅清除。期货未平仓合约已从2025年10月的峰值980亿美元降至580亿美元,融资利率也回归正常水平。
二、行为分化:巨鲸的贪婪与散户的恐惧
市场参与者之间的行为差异从未如此明显。链上数据揭示了一个分裂的市场图景:当巨鲸加速囤积时,散户投资者却选择离场。
● 持有10至10000枚比特币的“巨鲸”群体自2025年12月17日以来累计增持了超过5.6万枚比特币。更值得注意的是,这些大型持币者的吸筹速度达到了2012年以来的最高水平。
● 在一段短时间内,持有100至1000枚BTC的巨鲸买入了价值约235亿美元的比特币。这一行为模式与散户形成鲜明对比,后者在价格上涨时往往表现出“获利了结”的倾向。
这种分化不仅体现在持币行为上,也体现在交易预期中。Deribit平台上的期权数据显示,1月到期的10万美元看涨期权需求激增,而看跌期权的溢价正在消退。这反映出专业投资者对比特币未来的积极预期。

三、机构入场:ETF通道与合规化浪潮
比特币现货ETF的推出彻底改变了机构参与加密市场的游戏规则。这些金融产品为传统资本进入加密世界铺设了一条合规化高速公路。
● 数据显示,2026年第一个交易日,比特币ETF单日净流入达4.71亿美元,这是自2025年11月以来的最高单日流入。这一数字的背后是贝莱德等资产管理巨头的持续买入。
● 贝莱德的IBIT以3240万美元的周流入位居榜首,富达的FBTC也持续吸引资金,成为比特币ETF产品中第二大增长来源。
● 与传统认知不同,2025年末ETF曾经历抛售潮,但这一趋势在2026年初得到了迅速扭转。截至2026年1月2日的一周内,现货比特币ETF净流入达4587.7万美元,成功扭转了前一周7820万美元的净流出。
● 连传统金融机构也在调整策略。美国银行旗下的财富管理平台,包括美林证券和美国银行私人银行,已开始允许投资顾问推荐加密货币交易所交易产品。
这些机构内部认为,对于能够承受价格波动的客户,配置1%到4%的资金到加密货币是合理的。
四、链上真相:数据背后的财富密码
巨鲸活动并非新鲜话题,但当前阶段的特征值得深入剖析。数据显示,前100大地址持有超过40%的加密货币市值,这种高度集中性使巨鲸行为成为市场情绪的核心指标。
● 巨鲸囤币数据有时会被误解。CryptoQuant研究主管指出,近期的部分“巨鲸囤币”数据可能被交易所内部钱包整理活动所误导。
● 当过滤掉交易所因素后,持有100至1000枚BTC的真正巨鲸地址实际上在小幅减持。真实的买盘更多来自新生巨鲸的小额分散地址和ETF的机构申购。
● 另一个关键现象是“代际更替”。早期入场成本极低的传统巨鲸可能在价格高位选择获利了结,而新生代巨鲸则在这些价位接盘。Tether的行为模式提供了典型案例。这家稳定币发行方自2023年5月起,每季度用15%的净利润购买比特币,连续十个季度从未中断。
这种纪律性投资策略使其获得了平均约51117美元的成本价,在当前价格下浮盈超过35亿美元。
五、未来展望:慢牛格局与潜在风险
当前市场环境下,多位分析师对比特币未来持乐观态度。有化名分析师甚至预测比特币可能在2026年达到25万美元的高位。这种乐观预期基于历史模式,2012年类似的积极吸筹阶段曾先于一轮约100倍的价格上涨。更多分析师则将15万美元设为相对常见的中期目标。
● 随着市场的演进,2026年的比特币市场可能呈现与以往不同的特征。基于当前资金驱动的逻辑,市场可能告别2025年那种剧烈波动,转而进入“慢牛”格局。
● 这种转变与市场参与者结构变化密切相关。机构投资者的增加通常会使市场波动性降低,因为他们往往采取长期持有策略,而非短期投机。
● 潜在风险仍然存在。美联储当前的扩表政策是“技术性买入来补充准备金”,与完全的量化宽松不同,规模和持续时间有限。
市场若过度解读这一信号,可能产生不切实际的预期。部分“巨鲸增持”数据可能存在统计偏差,需要更精细的链上分析来辨别。
Tether的比特币钱包地址在2025年跨年夜再次增持8888枚BTC,这家公司的加密货币储备价值已悄然突破百亿美元关口。
当全球最大的稳定币发行方都在定期将利润转化为比特币时,机构对比特币的态度已经发生了根本性转变。随着新生巨鲸持续接盘早期持有者的筹码,比特币持有者的基础结构正在变得更加分散和健康。
区块链浏览器上的交易记录显示,即使是沉寂超过14年的“化石级”比特币地址也开始出现异动。但分析师指出,这些转账更多是资产托管结构的优化,而非大规模抛售的前兆。
